Running a business is exciting, but it also comes with its fair share of risks. That’s where having a solid Business Contingency Plan Template in place can make all the difference. Whether it’s a natural disaster, financial crisis, or unexpected event, being prepared is key.
Creating a Business Contingency Plan Template doesn’t have to be overwhelming. Start by identifying potential risks that could impact your business. Think about how each scenario could affect your operations, finances, and reputation. Then, outline clear steps to mitigate these risks and ensure business continuity.
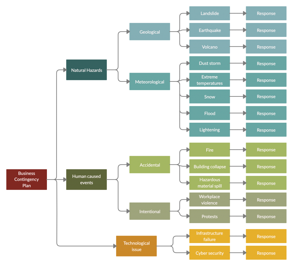
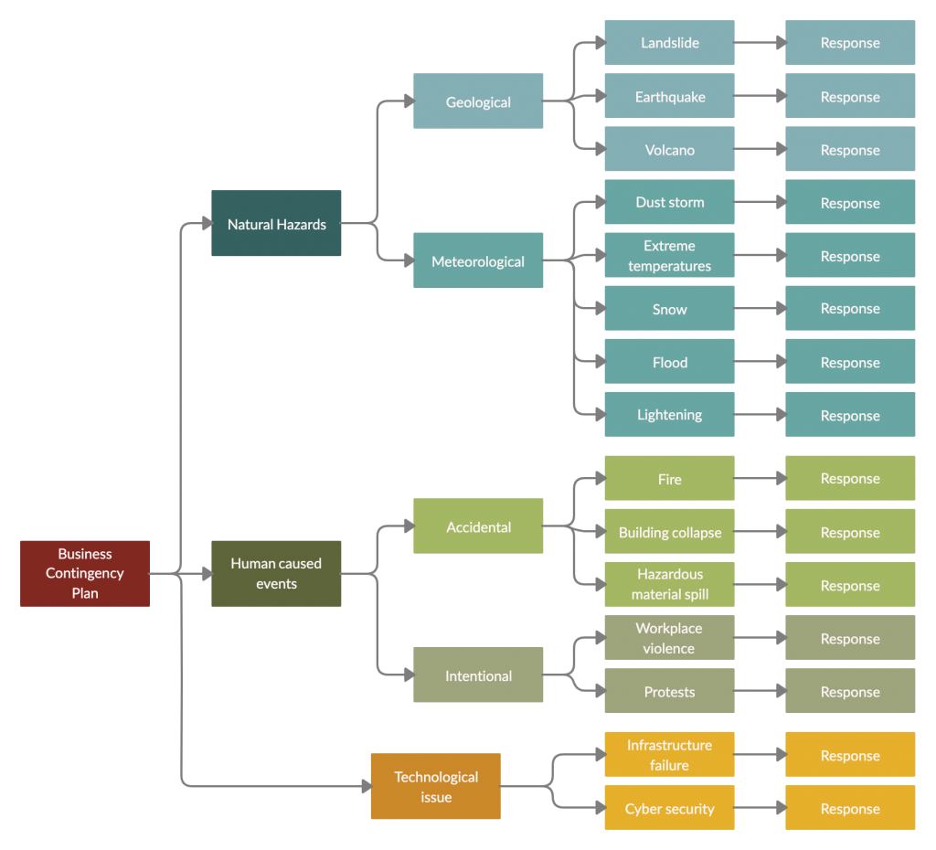
Business Contingency Plan Template
Why You Need a Business Contingency Plan Template
Having a Business Contingency Plan Template in place can help you respond effectively to unforeseen circumstances. It allows you to act quickly, minimize disruptions, and protect your business from potential losses. By planning ahead, you can ensure that your business is prepared for any challenge that comes its way.
Remember, no business is immune to risks. Whether you’re a small startup or a large corporation, having a Business Contingency Plan Template can provide peace of mind and confidence in the face of uncertainty. Don’t wait until it’s too late – start creating your plan today and safeguard the future of your business.
In conclusion, a Business Contingency Plan Template is a crucial tool for any business owner. It’s not about being pessimistic, but rather being proactive and prepared for whatever may come your way. By taking the time to create a comprehensive plan, you can ensure that your business is resilient and ready to tackle any challenge that comes its way.
Free Contingency Plan Template For Word Google Docs HubSpot
What Is A Business Contingency Plan A Step by Step Guide
Free Contingency Plan Templates Smartsheet
What Is A Business Contingency Plan A Step by Step Guide
40 Detailed Contingency Plan Examples u0026 Free Templates




