When it comes to cybersecurity, having a plan in place is crucial. One key component of this is a cyber incident response plan. This document outlines the steps your organization will take in the event of a cyber attack, helping to minimize damage and recover quickly.
Creating a cyber incident response plan can be daunting, but luckily there are templates available to help guide you through the process. One popular option is the Cyber Incident Response Plan Template Doc, which provides a framework for developing your own customized plan.
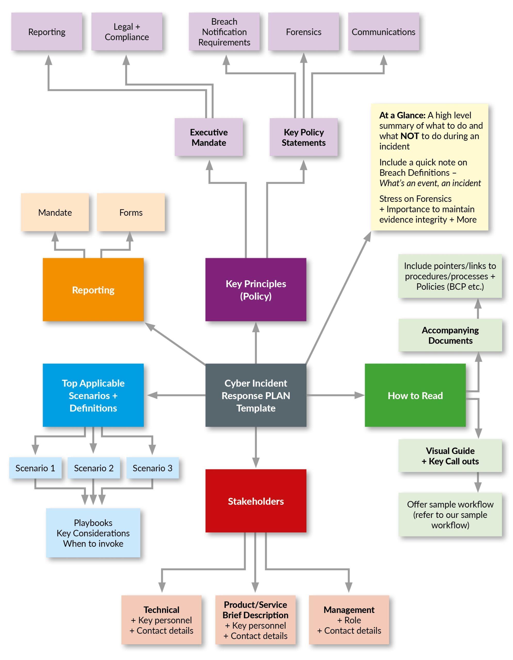
Cyber Incident Response Plan Template Doc
Why Use the Cyber Incident Response Plan Template Doc?
The Cyber Incident Response Plan Template Doc offers a structured outline for organizing your response efforts. It covers key areas such as incident detection, containment, eradication, recovery, and post-incident analysis. By following this template, you can ensure that your organization is well-prepared to handle any cyber threats that may arise.
Additionally, the template includes sections for documenting important contact information, roles and responsibilities, communication protocols, and more. This comprehensive approach helps to streamline the response process and ensure that everyone knows their role in mitigating the incident.
Overall, utilizing the Cyber Incident Response Plan Template Doc can save your organization time and effort when developing your own plan. By following the guidelines provided, you can create a robust response strategy that will help protect your data and systems in the face of cyber threats.
Don’t wait until it’s too late to prepare for a cyber incident. Take advantage of the Cyber Incident Response Plan Template Doc to ensure that your organization is ready to respond effectively in the event of an attack.
Cybersecurity Incident Response Plan Template And Example UK
Incident Response Plan Template FRSecure
Incident Response Plan Template FRSecure
Incident Response Plan Template FRSecure
Incident Response Plan Template FRSecure





