Are you looking to streamline your HR processes and align your team’s goals with your organization’s objectives? Crafting a Human Resources Strategic Plan can help you achieve just that. By outlining your HR strategies and tactics, you can ensure that your team is working towards a common goal.
Creating a Human Resources Strategic Plan doesn’t have to be a daunting task. With the right template, you can easily outline your HR goals, objectives, and action plans in a structured and organized manner. This will help you stay on track and monitor your progress effectively.
Human Resources Strategic Plan Template
Human Resources Strategic Plan Template
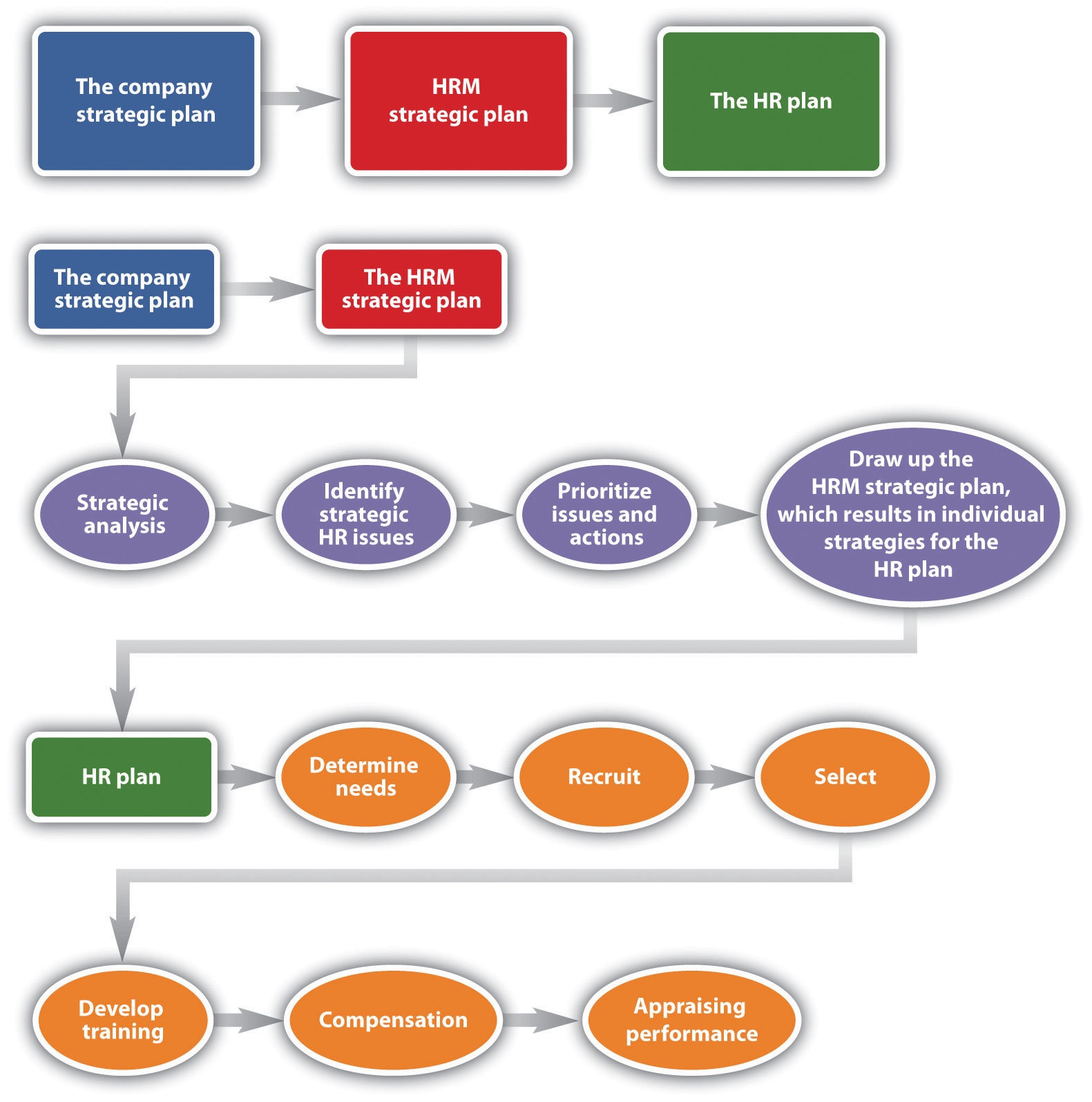
When developing your Human Resources Strategic Plan, it’s important to consider factors such as workforce planning, talent acquisition, employee development, and performance management. By including these elements in your plan, you can ensure that your HR strategies are comprehensive and aligned with your organization’s goals.
Start by defining your HR objectives and key performance indicators (KPIs) to measure success. Next, outline your strategies for recruiting, retaining, and developing talent within your organization. Be sure to include specific action plans and timelines to ensure accountability and track progress.
Regularly review and update your Human Resources Strategic Plan to adapt to changing business needs and market conditions. By continuously refining your plan, you can ensure that your HR strategies remain effective and contribute to your organization’s overall success.
In conclusion, a well-crafted Human Resources Strategic Plan can help you align your HR efforts with your organization’s goals and drive business success. By utilizing a template and following a structured approach, you can develop a comprehensive plan that guides your HR initiatives and ensures long-term success.
2 2 Writing The HRM Plan Human Resource Management
Free HR Project Plan Templates Smartsheet
Free HR Project Plan Templates Smartsheet
How To Develop An HR Strategic Plan Free Templates AIHR
Free HR Plan Template Step by Step HR Strategy Guide





