Are you prepared for a potential IT security incident? Having a well-thought-out response plan in place is crucial to minimize damage and quickly get back on track. Developing an IT security incident response plan template can help your organization effectively deal with cyber threats.
Creating an IT security incident response plan template involves outlining the steps to follow when a security breach occurs. This includes identifying key personnel, defining roles and responsibilities, establishing communication protocols, and implementing security measures to contain and mitigate the incident.
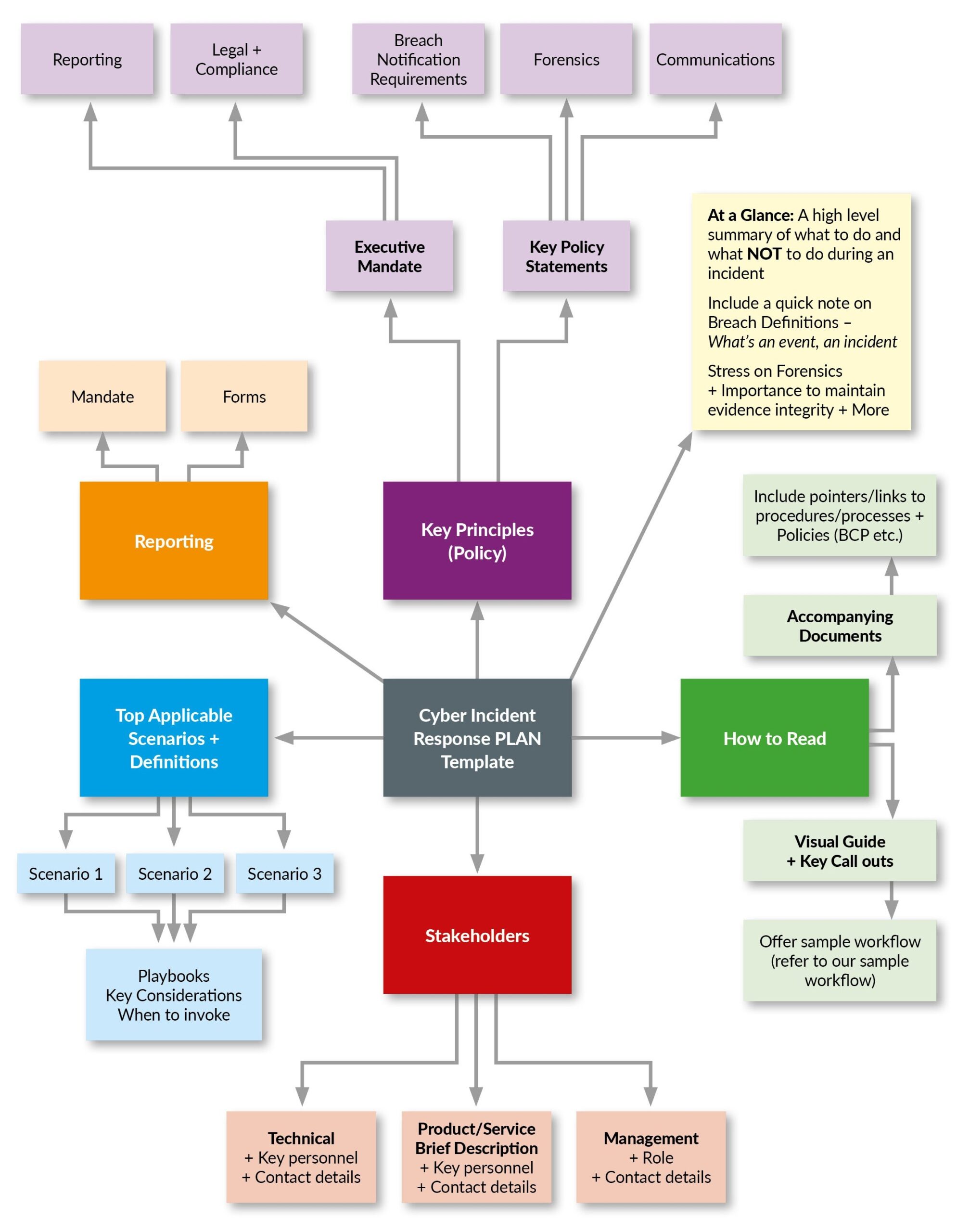
It Security Incident Response Plan Template
Developing an IT Security Incident Response Plan Template
Start by conducting a risk assessment to identify potential threats and vulnerabilities. Next, outline the specific actions to take in the event of a security incident, such as isolating affected systems, preserving evidence, and notifying relevant stakeholders, including customers and regulatory authorities.
Documenting the IT security incident response plan template in a clear and concise manner is essential. Make sure all employees are aware of the plan and receive training on their roles and responsibilities. Regularly test and update the plan to ensure it remains effective and relevant.
By having a well-defined IT security incident response plan template in place, your organization can effectively respond to cyber threats and minimize the impact of security breaches. Remember, being prepared is key to maintaining the confidentiality, integrity, and availability of your IT systems and data.
Don’t wait until it’s too late. Start developing your IT security incident response plan template today and protect your organization from potential cyber threats.
Incident Response Plan Template FRSecure
Cyber Incident Response Plan Template Venngage
Incident Response Plan Template FRSecure
Incident Response Plan Template FRSecure
Incident Response Plan Template FRSecure





