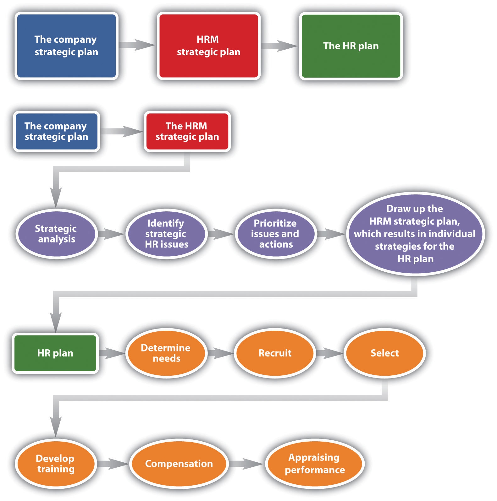
Planning is key to success in any business, especially when it comes to managing your human resources effectively. Having a strategic HRM plan in place can help your organization align its workforce with its goals and objectives.
Creating a solid strategic HRM plan is essential for ensuring that your company has the right people in the right positions to drive growth and innovation. By outlining your HR goals and strategies, you can better anticipate and address any challenges that may arise.
Strategic Hrm Plan Template
Strategic HRM Plan Template: A Guide to Success
When developing your strategic HRM plan, start by assessing your current workforce and identifying any gaps or areas for improvement. Consider factors such as employee skills, competencies, and potential for development.
Next, define your HR objectives and set clear, measurable goals for achieving them. This will help you track your progress and make adjustments as needed to stay on course. Remember to involve key stakeholders in the planning process to ensure buy-in and support.
Once your strategic HRM plan is in place, regularly review and update it to reflect changes in your organization and the external environment. By staying flexible and adaptable, you can better respond to emerging trends and opportunities in the market.
In conclusion, a well-crafted strategic HRM plan is essential for driving organizational success and ensuring that your workforce is aligned with your business goals. By following a template and regularly reviewing and updating your plan, you can build a strong foundation for sustainable growth and competitiveness.
3 1 Strategic Planning Introduction To Human Resource Management
Free HR Project Plan Templates Smartsheet
Free HR Project Plan Templates Smartsheet
Writing The HRM Plan
Free HR Plan Template Step by Step HR Strategy Guide





